서해안의 중심도시 안산에서 국내 최고의 학연산 클러스터(Education Research Industry Cluster at Ansan)로 거듭나고 있는 ERICA캠퍼스는 산학협력의 새로운 성공적 모델을 제시하며 사회가 요구하는 뛰어난 실무형 인재를 양성하고 있다고 합니다. 연구소 및 기업들과의 공동연구와 현장실습이 가장 활발한 산학협력의 명문으로 인정받고 있는 한양대 에리카캠퍼스의 2025학년도 정시모집 합격자 발표일 및 추가합격자 1차~6차 발표 조회, 정시모집 실시간 경쟁률, 수시모집 합격자 발표 및 충원(추가) 합격자 발표, 수시모집 경쟁률, 정시모집 원서접수일 및 서류제출, 정시모집요강, 정시모집 주요 변경사항, 모집군, 2024학년도 정시모집 경쟁률 및 입시결과, 전공안내, 서류양식, FAQ & Q&A 등에 대해서 알아보도록 하겠습니다.
◈ 추가합격자 발표(1차 ~ 6차)
: 2025. 2. 13.(목) ~ 2. 19.(수) 18:00
정시모집 합격자 발표 및 추가합격자 발표
2025학년도 한양대 에리카 정시모집 합격자 발표일 및 추가 합격자 발표일에 대해사 안내해 드리도록 하겠습니다.
◈ 정시모집 합격자 발표일 및 충원합격자 발표일 안내
| ★ 한양대 에리카 입학처 홈페이지 | http://goerica.hanyang.ac.kr |
★ 1차 합격자 발표
● 2025. 1. 9.(목) 18:00 예정 : 가군 국방전략 기술공학 1단계, 가군 디자인대학 1단계
● 2025. 01. 17.(금) 18:00 예정 : 다군 조기취업형 계약학과 1단계
★ 최초합격자 발표 :
● 2025. 01. 17.(금) 18:00 예정
: 가, 나군 일반전형(예체능계열 제외)
● 2025. 02. 07.(금) 18:00 예정
: 가군 예체능계열 및 특별전형, 나군 예체능계열 및 특별전형,
다군 조기취업형 계약학과
★ 추가합격자 발표
: 2025. 02. 19.(수) 18:00까지
수시모집 합격자 발표일 및 충원(추가) 합격자 발표일 안내
2025학년도 한양대 에리카 수시모집 합격자 발표일 및 충원(추가) 합격자 발표일 등을 안내해 드리도록 하겠습니다. 아래 일정을 참고하셔서 입학 등록에 차질이 없으시기 바랍니다.
● 한양대 에리카 입학처 홈페이지 : goerica.hanyang.ac.kr
1. 수시모집 합격자 발표일
- 2024.11.08.(금) 18:00 예정
: 재능우수자(체육특기, 무용, 실용음악), 학생부종합(조기취업형계약학과)
- 2024.12.13.(금) 18:00 예정
: 학생부교과(지역균형선발), 학생부종합(서류형, 면접형, 첨단융합인재, 고른기회, 특성화고졸재직자,
서해 5도, 국방전략기술공학), 재능우수자(체육일반, 디자인)
2. 충원(추가) 합격자 발표일
- 2024.12.19.(목) ~ 12.26.(목) 18:00까지

정시모집 원서접수일 및 서류제출
2025학년도 한양대 에리카 정시모집 입학원서 접수일은 2024년 12월 31일(화) 10시부터 2025년 1월 3일(금) 오후 6시까지입니다.
◈ 모집군 : 가군, 나군, 다군
1. 전형일정
| 일정 | 구분 | 비고 |
| 2024.12.31.(화) 10:00 ~ 2025.01.03.(금) 18:00 |
원서접수 | 입학처 홈페이지( goerica.hanyang.ac.kr ) 또는 진학어플라이( www.jinhakapply.com ) |
| 2024.12.31.(화) - 2025.01.06.(월) |
서류제출 | 등기우편은 01.06.(월) 우편 소인분까지 유효 |
| 2025.01.09.(목) 18:00 예정 | 1단계 합격자 발표 | 가군 국방전략기술공학 1단계 가군 디자인대학 1단계 |
| 2025.01.11.(토) | 실기고사 | 가군 디자인대학 2단계 |
| 2025.01.14.(화) | 실기고사 | 가군 스포츠과학부 가군 무용예술학과 |
| 2025.01.14.(화) | 면접고사 | 가군 국방전략기술공학 2단계 |
| 2025.01.17.(금) 18:00 예정 | 최초합격자 발표 | 가, 나군 일반전형(예체능계열 제외) |
| 2025.01.17.(금) 18:00 예정 | 1단계 합격자 발표 | 다군 조기취업형 계약학과 1단계 |
| 2025.01.18.(토) | 실기고사 | 나군 실용음악학과 |
| 2025.01.20.(월) | 1단계 합격자 발표 | 나군 실용음악학과(보컬 1단계) |
| 2025.01.21.(화) | 실기고사 | 나군 실용음악학과(보컬 2단계) |
| 2025.01.23.(목) - 01.24.(금) | 면접고사 | 다군 조기취업형 계약학과 2단계 |
| 2025.02.07.(금) 18:00 | 최초합격자 발표 | 가군 예체능계열 및 특별전형 나군 예체능계열 및 특별전형 다군 조기취업형 계약학과 |
| 2025.02.10.(월) - 02.12.(수) 16:00 | 등록금 납부 | 최종등록금 납부는 02.12.(수) 16:00까지 |
| 2025.02.13.(목) - 02.19.(수) 18:00 | 미등록 충원 | 추가합격자 발표는 02.19.(수) 18:00까지 |
| 2025.02.13.(목) - 02.20.(목) 16:00 | 미등록 충원 등록 | 02.20.(목) 16:00까지 등록 마감이며, 02.20.(목)은 합격자 발표를 할 수 없음 |
※ 상기 일정은 추후 변경될 수 있으며, 변경 시 홈페이지를 통해 별도 공지할 예정
◈ 입학원서 접수 홈페이지 주소
| 구분 | 주소 |
| 한양대 에리카 입학처 홈페이지 | goerica.hanyang.ac.kr |
| 유웨이어플라이 | https://www.uwayapply.com (☎ 1588-8988 ) |
| 진학어플라이 | https://www.jinhakapply.com (☎ 1544-7715 ) |
2. 원서접수
◈ 원서접수 : 2024.12.31.(화) 10:00 ~ 2025.1.3.(금) 18:00
| 순번 | 내용 |
| 1 | * 입학처 홈페이지( goerica.hanyang.ac.kr ) 또는 진학어플라이( www.jinhakapply.com )를 통해 접수 (공통원서접수 시행으로 통합회원 가입 시 유웨이어플라이( www.uwayapply.com )를 통해서도 접수 가능 |
| 2 | *수시모집 최초 및 추가합격한 자(등록포기 및 환불자 포함)는 정시 및 추가모집에 지원할 수 없으며, 지원 시에는 모든 합격 또는 입학을 취소함(교육대학, 전문대학, 산업대학 포함) ※ 특성화고졸재직자 특별전형 제외 |
| 3 | * 정시모집 지원 시 모집구간 군이 같은 대학(교육대학 포함)간 또는 동일 대학 내 모집기간 군이 같은 모집단위 (일반전형과 특별전형 간 포함)간 복수지원을 금지하며, 이를 위반하는 경우 입학을 취소함 ※ 특성화고졸재직자 특별전형 제외 ※ 산업대학, 전문대학은 모집기간 군의 제한이 없음 |
| 4 | * 동일한 1개의 전형 내에서 1개의 모집단위(학과)만 지원 가능하며, 중복 지원이 불가함 |
| 5 | * 원서접수 마감시간 이후에는 어떠한 사유로도 접수 불가하며, 마감시간 임박 시 지원자 폭주로 인하여 접속이 원 활하지 않을 수 있으므로 원서접수 마감시간을 피하여 접수 완료해야함(상기 이유로 발생하는 불이익에 대한 책임은 지원자 본인에게 있음) |
| 6 | * 전형료 결제 후 수험번호가 부여되면 원서접수가 정상 완료된 것으로 원서접수 이후 어떠한 사유로도 작성한 원서를 수정·취소할 수 없음(상기 이유로 발생하는 불이익에 대한 책임은 지원자 본인에게 있음) |
| 7 | * 대리인 접수, 입력 누락, 입력 오류, 연락처 변경, 연락 두절 등으로 발생하는 불이익에 대한 책임은 지원자에게 있음 |
| 8 | * 원서접수 시 기재한 개인정보(개명 포함) 또는 연락처가 변경된 경우 즉시 ERICA 입학처로 변경 사실을 통보해야 함 - 통보방법 : 입학처 홈페이지 → 지원자 제출 서류양식 → 개인정보변경신청서 작성 후 신분증 사본과 함께 e-mail ( goerica@hanyang.a.kr ) 발송 (FAX 발송 불가) |
| 9 | * 업로드한 사진이 본인 사진이 아니거나 정해진 규격이 아닌 경우 부정·부적격자로 처리할 수 있음 |
| 구분 | 비고 |
| ERICA 입학처 | (15588) 경기도 안산시 상록구 한양대학로 55, 본관 1층 입학처 |
| 입학처 홈페이지 | http://goerica.hanyang.ac.kr |
| 입학처 전화번호 | 1577-2876 |
정시모집요강
2025학년도 한양대 에리카 정시모집요강에 대해서 안내해 드리겠습니다. 주요 내용으로는 공통안내[전형 일정, 전형별 모집인원, 주요 변경사항, 전형 요약, 원서접수/전형료/서류제출, 합격자 발표/미등록 충원, 등록, 모집단위(학과) 관련 안내], 전형안내[「가」·「나」군 일반전형 공통, 「가」군 디자인대학, 「가」군 스포츠과학부, 「가」군 무용예술학과, 「나」군 실용음악학과, 농어촌학생 특별전형, 기회균형선발 특별전형, 특성화고교졸업자 특별전형, 특수교육대상자 특별전형, 국방전략기술공학 특별전형, 특성화고졸재직자 특별전형, 조기취업형 계약학과 특별전형], 참고사항[대학수학능력시험 반영 방법, 장학, 창의인재원(기숙사), 학사제도, ERICA 역량 새로 배우기 프로그램, 찾아오시는 길, 양식] 등의 내용이 수록되어 있습니다.
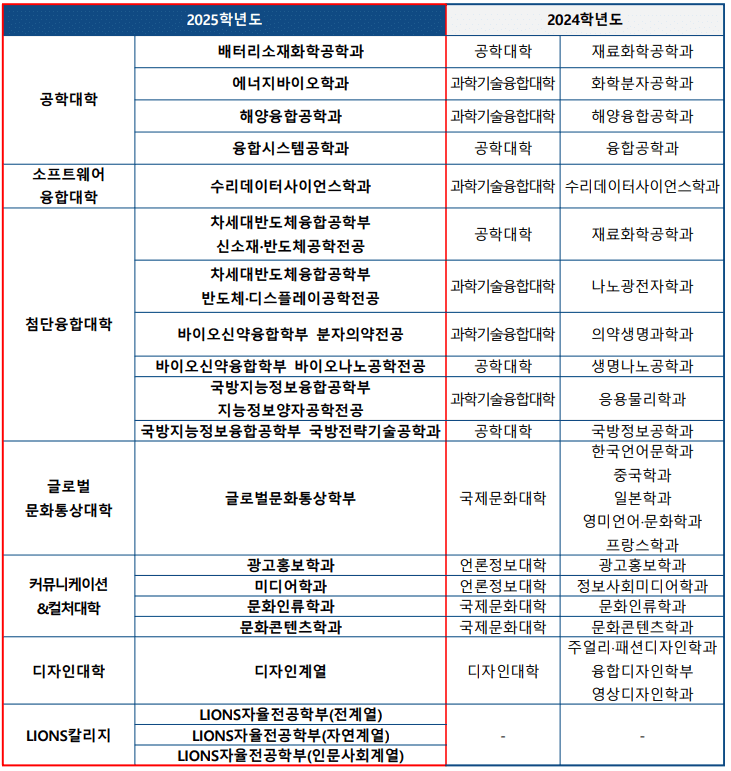
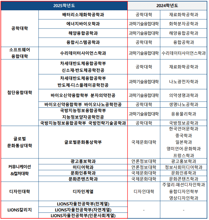
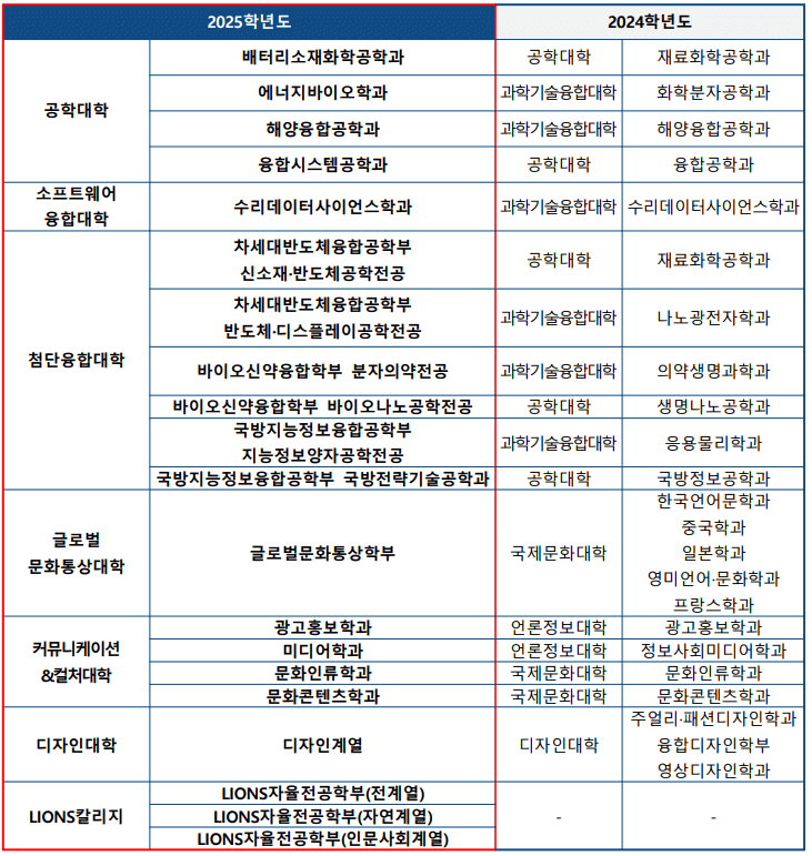
▣ 2025학년도 정시모집 주요 변경 사항
1. 학제 개편
1) 단과대학 개편 및 신설
| ★ 2025학년도 | 2024학년도 |
| LIONS칼리지 | - |
| 첨단융합대학 | - |
| 글로벌문화통상대학 | 국제문화대학 |
| 커뮤니케이션&컬처대학 | 언론정보대학 |
2) 학부(과) 개편 및 신설
2. 수능 영역별 반영비율 변경
3. 수능 필수 응시과목 폐지 및 탐구영역 가산점
| 구분 | ★ 2025학년도 | 2024학년도 |
| 수능 필수 응시과목 |
전 계열 필수 응시과목 지정 폐지 | ① 자연1 - 수학 : 미적분 또는 기하 - 탐구 : 과학과목 2과목 ② 자연2, 인문, 상경 : 없음 ③ 컴퓨터학부 : 과학탐구 2과목 |
| 탐구 영역 가산점 |
① 자연1, 보험계리학과 : 과학탐구 과목당 가산점 3% 부여 ② 인문 : 사회탐구 과목당 가산점 3% 부여 ③ 자연2, 상경, 예체능, LIONS자율전공학부(전계열) : 가산점 없음 |
없음 |
※ 자연1 : 공과대학(일부학과 제외), 소프트웨어융합대학(일부학과 제외), 약학대학, 첨단융합대학(일부학과 제외)
※ 자연2 : 건축학 전공, 교통·물류공학과, 산업경영공학과, 컴퓨터학부, ICT융합학부, 국방전력기술공학과
4. 정시 가군 디자인대학 전형방법 변경
5. 정시 나군 예체능계열(실용음악학과) 탐구 영역 반영방법 변경
| 구분 | ★ 2025학년도 | 2024학년도 |
| 탐구영역 반영방법 | 직업탐구 미반영 | 직업탐구 영역(1과목)의 대체 반영을 허용 |
경쟁률 및 입시결과
2024학년도 한양대 에리카(ERICA) 정시모집 경쟁률을 알아보도록 하겠습니다. 총 모집인원 982명, 지원인원 4,996명으로 5.09대 1의 경쟁률을 보여주었습니다. 전형별 경쟁률 현황을 살펴보면, 일반(가군) 5.11대 1, 농어촌학생(가군) 5.73대 1, 기회균형선발(가군) 5.58대 1, 특성화고교졸업자(가군) 7.00대 1, 특수교육대상자(가군) 1.38대 1, 국방정보공학(가군) 2.20대 1, 일반(나군) 4.75대 1, 농어촌학생(나군) 5.29대 1, 기회균형선발(나군) 8.00대 1, 특성화고교졸업자(나군) 7.89대 1, 특성화고졸재직자(나군) 10.00대 1, 조기취업형 계약학과(다군) 5.31대 1을 각각 기록했습니다. 세부 모집단위(학과)의 경쟁률은 아래 이미지를 클릭해 보시면 자세히 살펴보실 수 있습니다.
전공안내
2025학년도 한양대 에리카 정시모집 지원을 희망하는 수험생분들을 위해 전공에 대한 소개를 해드리겠습니다. 공학대학, 소프트웨어융합대학, 첨단융합대학, 약학대학, 글로벌문화통상대학, 커뮤니케이션&컬처대학, 경상대학, 디자인대학, 예체능대학, LIONS칼리지 등으로 구성되어 있으니 참고하시기 바랍니다.
서류양식
한양대 에리카 정시모집 지원 시 필요한 서류양식 모음입니다. 해당 전형에 지원하는 수험생분들께서는 서식을 참고하셔서 차질이 없도록 하시기 바랍니다.
입학상담 FAQ 및 Q&A
2025학년도 정시모집 전형을 준비하면서 궁금한 사항이 많이 생기실 것입니다. 이리저리 자료도 찾아보고 검색도 해보았지만 만족할만한 답을 얻지 못하셨다면 한양대 에리카 Q&A 게시판에 직접 문의해 보시기 바랍니다. Q&A를 이용하시기 전에 자주 묻는 질문 내용이 들어있는 FAQ를 먼저 확인하시면 원하시는 정보를 좀 더 빨리 얻으실 수 있습니다.
● 인터넷 원서접수 대행기관 및 문의처
| 업체명 | (주) 진학어플라이 | (주)유웨이어플라이 |
| 사이트 | https://www.jinhakapply.com | https://www.uwayapply.com |
| 전화 | 1544-7715 | 1588-8988 |
| 팩스번호 | 02-735-8432 | 02-2102-2495 |
● 각종 증명서 인터넷발급 안내
| 주민등록표 초본 등 | www.gov.kr (정부24) |
| 가족관계증명서, 기본증명서, 혼인관계증명서 등 | efamily.scourt.go.kr (전자가족관계등록시스템) |
| 건강보험자격득실확인서 | www.nhis.or.kr (국민건강보험) |
| 고용/산재보험 자격 이력 내역서(개별사업장) | www.kcomwel.or.kr (근로복지공단) |
| 검정고시 대입전형자료 | www.neis.go.kr (나이스 대국민서비스 검정고시 대입전형홈페이지) |
| 한국신용정보원 | www.kcredit.or.kr (무료) |
| 나이스평가정보 | www.niceinfo.co.kr (유료) |
| 코리아크레딧뷰로 | www.allcredit.co.kr (유료) |
| 대입전형자료 온라인 생성신청 시스템 | http://apply.neis.go.kr |
▣ 함께 보면 좋은 정보
와우 3등급 영어TV
수능 시험을 준비하는 대한민국의 모든 수험생들을 위해 수능 대비용 영어 단어와 중요한 문장을 소개해 드리려 합니다. 영어 단어 공부만 열심히 해도 최소 수능 3등급은 맞을 수 있으니 열심
www.youtube.com
2025학년도 아주대 수시모집 합격자 발표 및 충원(추가) 합격자 발표 정시모집 원서접수일 및 서
아주대학교는 내 뜻대로 설계하고 리더의 역량을 키우는 스페셜 프로그램, 자랑스러운 아주인, 글로벌하게 성장하는 글로벌 프로그램, PROUD OF AJDU, 놀라운 성과를 기록하는 퍼포먼스, 첨단의 인
1cjhy.com
2025학년도 경기대 수시모집 합격자 발표 및 충원(추가) 합격자 발표 수시모집 경쟁률 정시모집
경기대학교는 진(眞)・성(誠)・애(愛)를 건학 이념으로 1947년에 설립되었습니다. 4차 산업 시대를 리드하는 미래지향적인 창의적 인재를 양성하고자 자유전공제를 도입하며, 교육경쟁력을 강화
1cjhy.com
수능점수 없이 대학 입학하기 <한양대학교 에리카 조기취업형 계약학과> 편
대학은 가고 싶고 성적은 턱없이 부족하고 이러지도 저러지도 못하는 상황에 직면한 수험생들이 있으리라 생각됩니다. 내신등급도 그리 좋지 않아 수시모집은 포기하고 정시로 올인을 해야 하
1cjhy.com














댓글